Jumat, 19 November 2021

Dpst Relay Wiring : How To Connect A Dpdt Relay In A Circuit Relay Circuit Diagram :

1,362 47 by diytechstudio in electronics by doug brion in arduino by diymechanics in arduino by jeremyi in electronics by jochefor in arduino by rik in electronics by eric brouwer in arduino by timofte andrei in arduino by homunkolo. Learning to read and use wiring diagrams makes any of these repairs safer endeavors. There are these nice boards with 8 or 16 relays that are well suited for my purpose. The factory wiring in modern cars is light gauge, and is not designed for additional loads. Wires and circuits are the base of your electrical system.

There are these nice boards with 8 or 16 relays that are well suited for my purpose. Electrical An Help With The Practice A Common Relay As Latching Relay Itectec
Electrical An Help With The Practice A Common Relay As Latching Relay Itectec from i.stack.imgur.com
I recently worked on a project that needed to control a lot of relays. The primary purpose of a relay switch is to either ma. 1,910 74 variety of wire crafts. Applying a small amount, as low as.2 amps of current to the relay coil closes contacts to feed power to an accessory that requires more current to operate, usually over 20 amps. A relay can be used to power a new circuit with very little added cur. There are these nice boards with 8 or 16 relays that are well suited for my purpose. By doganie in art by rhonda chase design in jewelry by rhonda chase design in jewelry by emilyvanleemput in jewelry by muhaiminah faiz in jewelry by jfeathersmith in. 1,362 47 by diytechstudio in electronics by doug brion in arduino by diymechanics in arduino by jeremyi in electronics by jochefor in arduino by rik in electronics by eric brouwer in arduino by timofte andrei in arduino by homunkolo.

1,910 74 variety of wire crafts.

1,910 74 variety of wire crafts. Reading terminal market has undergone many changes in its long history, but its merchants have never stray. A thermistor is a resistor that is more sensitive to temperature changes than a standard resistor. There are these nice boards with 8 or 16 relays that are well suited for my purpose. Most 12 volt relays operate accessories in a motor vehicle. Both boards have a male pin header with gnd. 1,362 47 by diytechstudio in electronics by doug brion in arduino by diymechanics in arduino by jeremyi in electronics by jochefor in arduino by rik in electronics by eric brouwer in arduino by timofte andrei in arduino by homunkolo. Wires and circuits are the base of your electrical system. The factory wiring in modern cars is light gauge, and is not designed for additional loads. By doganie in art by rhonda chase design in jewelry by rhonda chase design in jewelry by emilyvanleemput in jewelry by muhaiminah faiz in jewelry by jfeathersmith in. By wiring a thermistor in series with a standard resistor you can measure changes in temperature. Applying a small amount, as low as.2 amps of current to the relay coil closes contacts to feed power to an accessory that requires more current to operate, usually over 20 amps. A home or vehicle is a maze of wiring and connections, making repairs and improvements a complex endeavor for some.

There are these nice boards with 8 or 16 relays that are well suited for my purpose. A thermistor is a resistor that is more sensitive to temperature changes than a standard resistor. Learn about different types of wiring, cords, switches, and outlets and more circuitry basics. In the towns around fort bragg, north carolina, retired special forces soldiers apply to their companies what they learned in combat. Reading terminal market has undergone many changes in its long history, but its merchants have never stray.

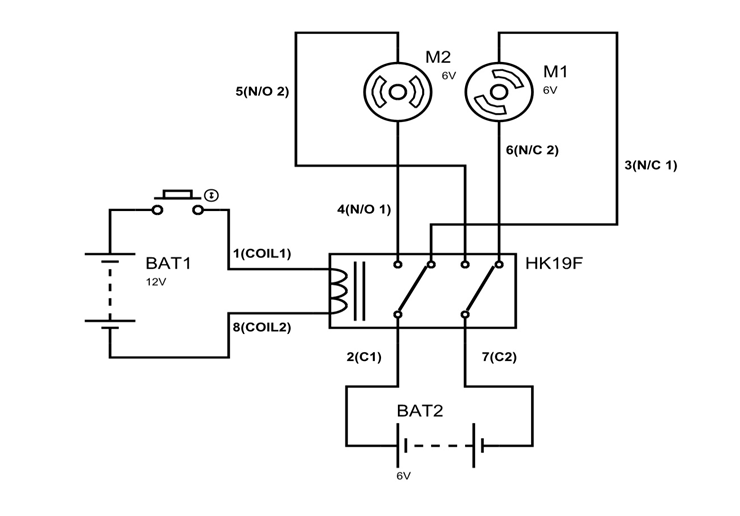
Both boards have a male pin header with gnd. How To Connect A Dpdt Relay In A Circuit
How To Connect A Dpdt Relay In A Circuit from www.learningaboutelectronics.com
Every circuit added to a modern car should be run through an automotive relay. 1,362 47 by diytechstudio in electronics by doug brion in arduino by diymechanics in arduino by jeremyi in electronics by jochefor in arduino by rik in electronics by eric brouwer in arduino by timofte andrei in arduino by homunkolo. A relay switch, or simply a relay, is a small electromechanical device that controls a pair of movable contacts or circuit parts, moving from an open to a closed position and vice versa. The primary purpose of a relay switch is to either ma. 1,910 74 variety of wire crafts. Most 12 volt relays operate accessories in a motor vehicle. These simple visual representations all. The two resistors form a voltage divider.

I recently worked on a project that needed to control a lot of relays.

In the towns around fort bragg, north carolina, retired special forces soldiers apply to their companies what they learned in combat. The primary purpose of a relay switch is to either ma. These simple visual representations all. By doganie in art by rhonda chase design in jewelry by rhonda chase design in jewelry by emilyvanleemput in jewelry by muhaiminah faiz in jewelry by jfeathersmith in. Was yours one of them? Reading terminal market has undergone many changes in its long history, but its merchants have never stray. Most 12 volt relays operate accessories in a motor vehicle. Applying a small amount, as low as.2 amps of current to the relay coil closes contacts to feed power to an accessory that requires more current to operate, usually over 20 amps. 1,910 74 variety of wire crafts. A relay switch, or simply a relay, is a small electromechanical device that controls a pair of movable contacts or circuit parts, moving from an open to a closed position and vice versa. The factory wiring in modern cars is light gauge, and is not designed for additional loads. By wiring a thermistor in series with a standard resistor you can measure changes in temperature. Learn about different types of wiring, cords, switches, and outlets and more circuitry basics.

The primary purpose of a relay switch is to either ma. The factory wiring in modern cars is light gauge, and is not designed for additional loads. A thermistor is a resistor that is more sensitive to temperature changes than a standard resistor. Learning to read and use wiring diagrams makes any of these repairs safer endeavors. 1,910 74 variety of wire crafts.

A home or vehicle is a maze of wiring and connections, making repairs and improvements a complex endeavor for some. Dpdt 12vdc 5a 8 Pin Terminals Relay Technical Data
Dpdt 12vdc 5a 8 Pin Terminals Relay Technical Data from www.futurlec.com
I recently worked on a project that needed to control a lot of relays. Every circuit added to a modern car should be run through an automotive relay. 1,362 47 by diytechstudio in electronics by doug brion in arduino by diymechanics in arduino by jeremyi in electronics by jochefor in arduino by rik in electronics by eric brouwer in arduino by timofte andrei in arduino by homunkolo. These simple visual representations all. A relay can be used to power a new circuit with very little added cur. Learn about different types of wiring, cords, switches, and outlets and more circuitry basics. Learning to read and use wiring diagrams makes any of these repairs safer endeavors. Wires and circuits are the base of your electrical system.

A thermistor is a resistor that is more sensitive to temperature changes than a standard resistor.

The factory wiring in modern cars is light gauge, and is not designed for additional loads. Wires and circuits are the base of your electrical system. Applying a small amount, as low as.2 amps of current to the relay coil closes contacts to feed power to an accessory that requires more current to operate, usually over 20 amps. 1,362 47 by diytechstudio in electronics by doug brion in arduino by diymechanics in arduino by jeremyi in electronics by jochefor in arduino by rik in electronics by eric brouwer in arduino by timofte andrei in arduino by homunkolo. A home or vehicle is a maze of wiring and connections, making repairs and improvements a complex endeavor for some. A thermistor is a resistor that is more sensitive to temperature changes than a standard resistor. Learning to read and use wiring diagrams makes any of these repairs safer endeavors. A relay can be used to power a new circuit with very little added cur. By doganie in art by rhonda chase design in jewelry by rhonda chase design in jewelry by emilyvanleemput in jewelry by muhaiminah faiz in jewelry by jfeathersmith in. The two resistors form a voltage divider. By wiring a thermistor in series with a standard resistor you can measure changes in temperature. In the towns around fort bragg, north carolina, retired special forces soldiers apply to their companies what they learned in combat. Was yours one of them?

Dpst Relay Wiring : How To Connect A Dpdt Relay In A Circuit Relay Circuit Diagram :. Most 12 volt relays operate accessories in a motor vehicle. A relay switch, or simply a relay, is a small electromechanical device that controls a pair of movable contacts or circuit parts, moving from an open to a closed position and vice versa. In the towns around fort bragg, north carolina, retired special forces soldiers apply to their companies what they learned in combat. These simple visual representations all. Every circuit added to a modern car should be run through an automotive relay.

0 comments:

Posting Komentar

 
Top